全景图使用Blender反向建模

2025-10-22 10:58 栏目: 技术学堂 查看()

如果只有全景图,可以利用Blender软件,生成三维空间模型,然后导出obj模型文件。

参考:https://www.bilibili.com/video/BV1tP411U7LC/?spm_id_from=333.337.search-card.all.click&vd_source=9e5beecebb2509075a2c0bef8b2af588 制作本教程


一、运行Blender、安装插件

 使用 Blender v3.4.1软件、panoblenderaddon  2.0 中文版插件安装包

1.Blender软件运行以后,如果默认是中文版本需要修改语言为英文(注:因为插件在Blender软件为英文语言状态下,才能安装成功)。

3.png

4.png

2.安装成功需要勾选,确认运行。

5.png

3.按N键调出插件,可以修改语言环境。

6.png


二、制作模型

1.框选删除默认的物体。

01-制作模型.png

2.添加平面

02-制作模型.png

3.按”N“键调出插件,添加全景相机,注意修改名称为01,后面全景相机为02,03...

03-制作模型.png

4.按快捷键”Z“显示”材质预览“。

04-制作模型.png

5.按快捷键”~“切换为摄像机视图。

05-制作模型.png

6.显示背景。

06-制作模型.png

7.在软件左下角拉出第二个显示界面。可以不显示”背景“,并显示为顶视图。 

07-制作模型.png

8.选中全景图,"Tab"可以切换为编辑模式,从而挤出模型。

08-制作模型.png

9.如初始全景图并为水平,可以在物体模式下,调整Z坐标旋转全景图。

09-制作模型.png

10.环切后,按"E"键,自由挤出,右键取消,便可固定方向挤出。

10-制作模型.png

11-制作模型.png

12-制作模型.png

11.通过变化游标位置增加第二张全景图。

10-制作模型.png

12.可以通过p2vr来确定大概全景拍摄位置。

13-制作模型.png

13.物体模式下增加第二个全景图,并改名称02

14-制作模型.png

14.物体模式下移动全景图来对准。

15.png

三、分割空间

1.合并模型:物体模式下,关闭集合1显示,全选模型,右键合并。

7-分割空间.png

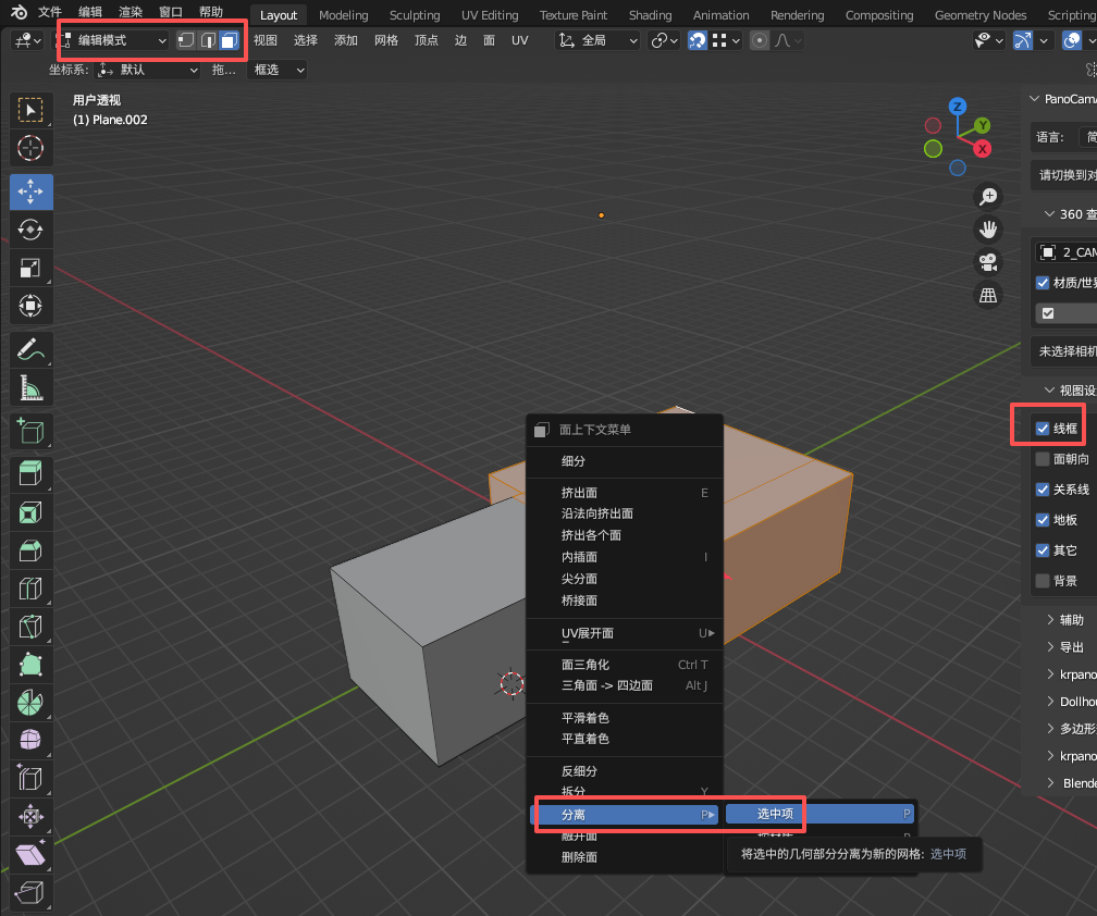
2.编辑模式的面选择模式,用线框+实体显示更好观察,框出空间,可以用Shift加选,确定后“分离”-“选中项”。其它空间照此操作

8-分割空间.png

9-分割空间.png


四、烘焙UV

1.物体模式下点击分割好的其中一个空间,再切换编辑模式可全选模型

10-UV.png

11-UV.png

12-UV.png

2.UV质量可以4096,按同样方法设定所有空间的UV。

13-UV.png

14-UV.png

3.烘焙UV材质图

16-UV.png

17-UV.png

4.注意要在空间和节点同时选中状态下烘培才能起效。

18-UV.png

5.保存烘焙成功的图片,JPG质量即可。

19-UV.png

20-UV.png


五、模型贴图

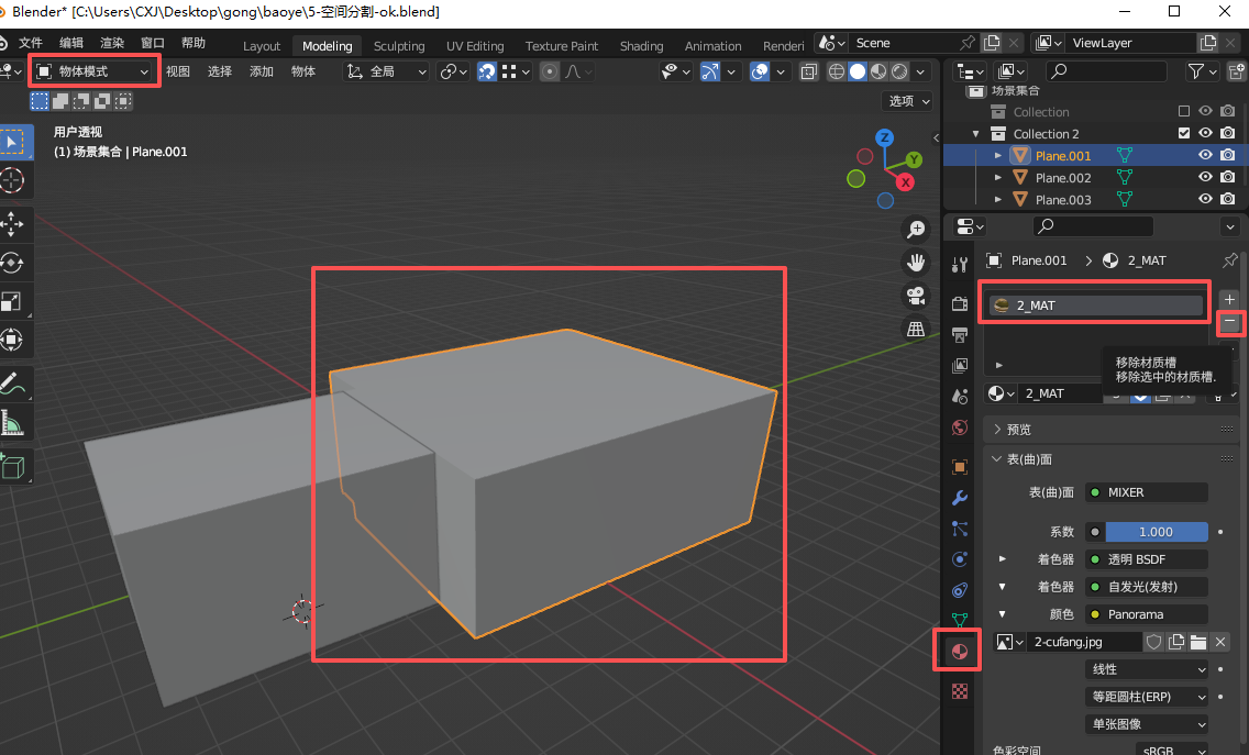
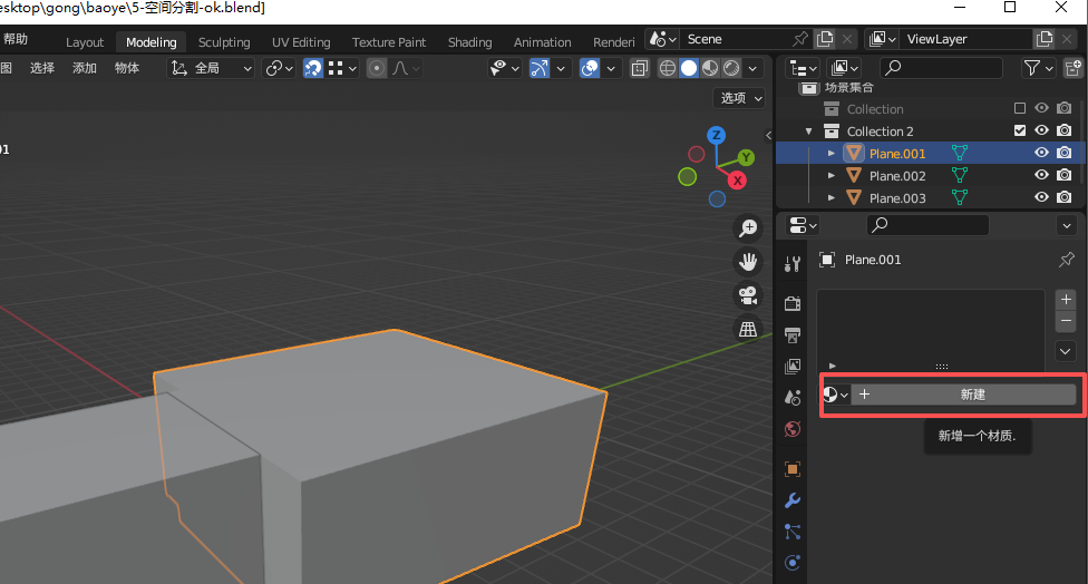
1.将烘焙出来的材质贴到模型上。物体模式下删除旧的材质。

21-tie.png

22-tie.png

23-tie.png

24-tie.png

25-tie.png

2.按“z"快捷键调出“材质预览“。

26-tie.png

六、导出模型

27-导出OBJ.png

30-导出OBJ.png



扫二维码与项目经理沟通

我们在微信上24小时期待你的声音

解答本文疑问/技术咨询/运营咨询/技术建议/互联网交流

郑重申明:宁波优景摄影以外的任何单位或个人,不得使用该案例作为工作成果展示!